60周年
成果類別 科專研發
產出年度 107
計畫名稱 半主動適應性懸吊系統控制
技術類別
搭配推廣專利
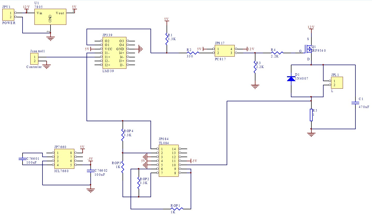
技術現況敘述 目前技術現況為以馬達進行調整之電控化懸吊,所遭遇問題為: 1.馬達致動應答時間慢 2.阻尼閥門大出力控制困難 3.調整阻尼不連續
技術規格 低功率高彈性比例閥驅動電路設計,採用雙比較放大電路設計,多通道驅動源設計,可接收類比、脈衝控制訊號,阻尼力精準控制±25%+40N@0.3m/s
可移轉技術名稱(中) 適應性懸吊系統驅動控制技術
可移轉技術名稱(英) Adaptive suspension system drive control technology
可應用範圍 汽機車產業、底盤零組件
市場(產品/服務)潛力預估 汽機車產業、底盤零組件產業
所需之主要軟硬體設備 MBD , C / C++ , 電子電機開發
總聯絡窗口 金屬工業研究發展中心 羅政副組長 
Tel: 07-3513121轉2366, Fax: 07-3534062
E-mail :judylo@mail.mirdc.org.tw
更新日期:108-03-18 / 維護單位:系統管理者
<